公司简介
资质证书
可行性研究报告
安全预评价
安全设施设计
安全生产应急预案
安全验收评价
安全现状评价
双重预防机制建设
行业新闻
行业政策
人才招聘
联系方式
首页
关于我们
核心业务
公司环境
项目公示
人力资源
联系我们
首页
项目公示
详情

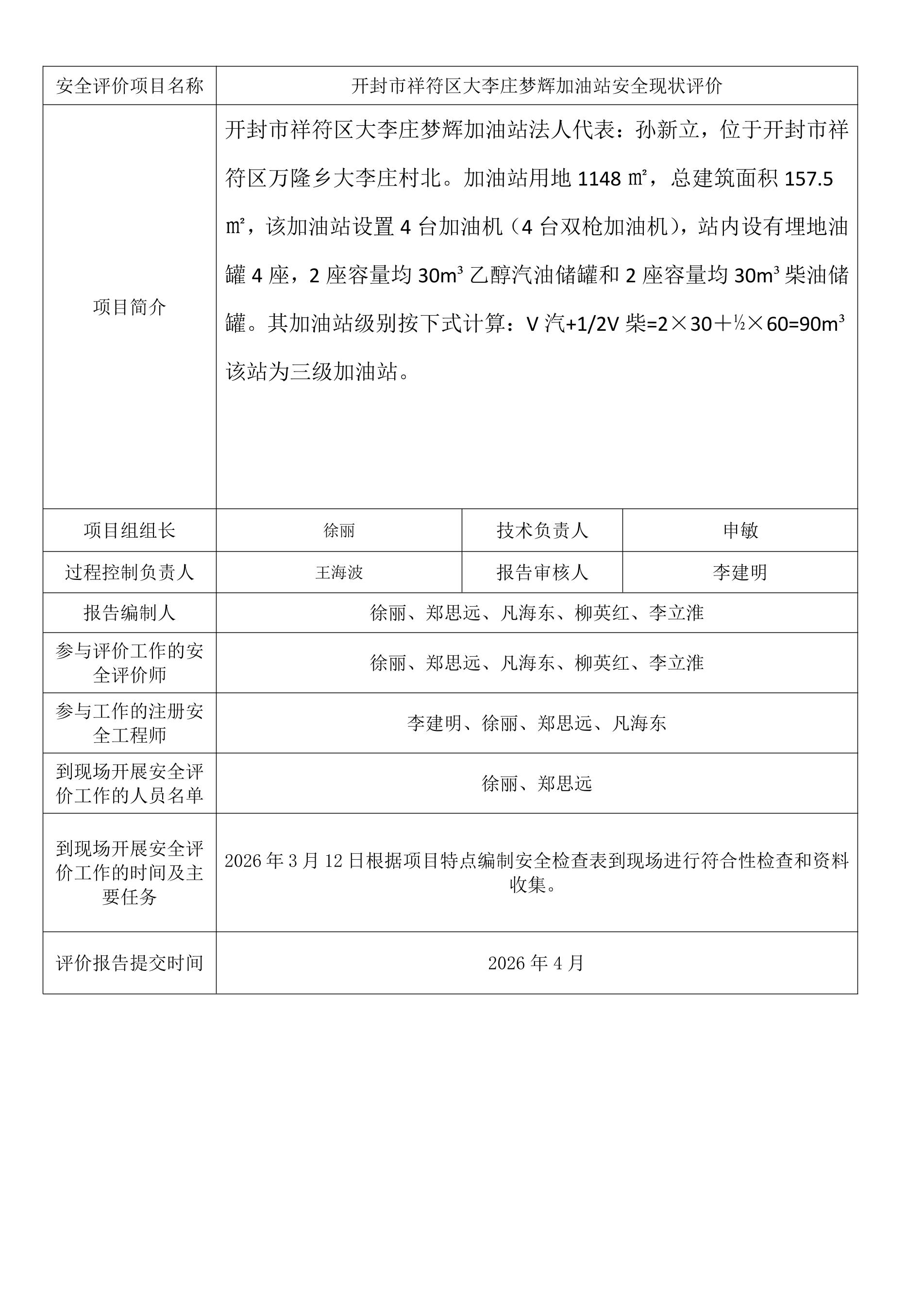
开封市祥符区大李庄梦辉加油站安全现状评价

编辑: 技术部
浏览次数: 19

开封市祥符区大李庄梦辉加油站安全现状评价.jpg开封市祥符区大李庄梦辉加油站安全现状评价.jpeg

最新动态
  • 1开封康源气体有限公司安全现状评价
  • 2中国石化销售股份有限公司河南信阳罗山龙山加油站增设LNG功能项目安全验收评价
  • 3中国石化销售股份有限公司河南开封通许北关加油站安全评价
  • 4中国石化销售股份有限公司河南信阳息县孙庙加油站改建项目安全验收评价
  • 5禹州市金海加油站扩建项目安全验收评价
  • 6开封市祥符区道和加油站安全现状评价
  • 7中国石油天然气股份有限公司河南焦作第十六加油站安全现状评价
  • 8中国石油天然气股份有限公司河南焦作第二加油站安全现状评价
  • 9中国石油天然气股份有限公司河南焦作第十加油站安全现状评价
  • 10中国石油天然气股份有限公司河南焦作第一加油站安全现状评价
推荐产品
安全设施设计
安全预评价
双重预防机制建设
安全现状评价
可行性研究报告
安全验收评价
关于我们
公司简介
资质证书
联系我们
联系方式
公司环境
行业动态
行业新闻
行业政策
人力资源
人才招聘
核心业务
可行性研究报告
安全预评价
安全设施设计
更多>
移动端

Copyright © 2026 河南众昂安全技术有限公司 版权所有  

备案号:豫ICP备2023012379号