公司简介
资质证书
可行性研究报告
安全预评价
安全设施设计
安全生产应急预案
安全验收评价
安全现状评价
双重预防机制建设
行业新闻
行业政策
人才招聘
联系方式
首页
关于我们
核心业务
公司环境
项目公示
人力资源
联系我们
首页
项目公示
详情

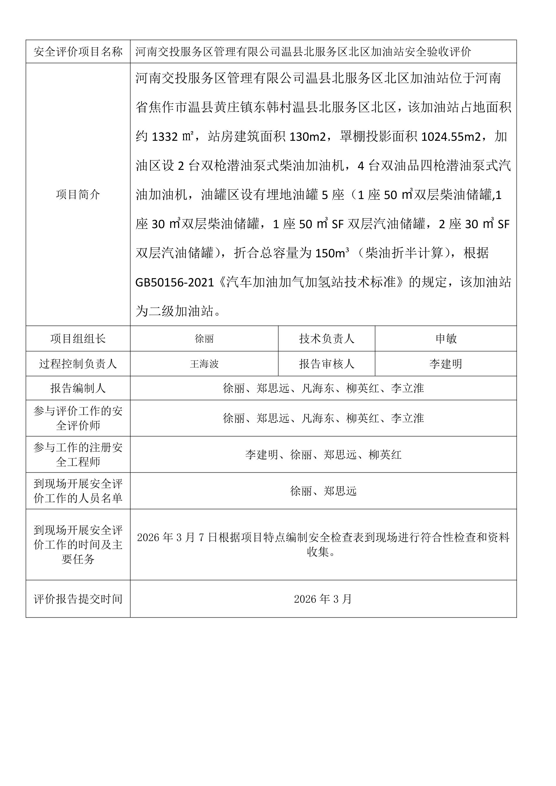
河南交投服务区管理有限公司温县北服务区北区加油站安全验收评价

编辑: 技术部
浏览次数: 1

河南交投服务区管理有限公司温县北服务区北区加油站安全验收评价.png河南交投服务区管理有限公司温县北服务区北区加油站安全验收评价.jpeg

最新动态
  • 1中国石化销售股份有限公司河南开封解放大道加油站安全评价
  • 2获嘉县史庄镇蒋村石化加油站安全现状评价
  • 3获嘉县西长峰加油站安全现状评价
  • 4河南交投服务区管理有限公司伊川东服务区南区加油站新建工程安全预评价
  • 5河南交投服务区管理有限公司伊川东服务区北区加油站新建工程安全预评价
  • 6开封市鑫满盛加油站安全现状评价
  • 7方城县晋岳矿业有限公司杨集大小庄窄沟水泥用大理石矿露天开采扩建项目安全预评价
  • 8河南交投服务区管理有限公司温县北服务区南区加油站安全验收评价
  • 9永城市永淮加油站有限公司安全现状评价
  • 10中石化销售公司新乡分公司获嘉亢南加油站加油加气充电站建设项目(加油部分)安全验收评价
推荐产品
安全设施设计
安全预评价
双重预防机制建设
安全现状评价
可行性研究报告
安全验收评价
关于我们
公司简介
资质证书
联系我们
联系方式
公司环境
行业动态
行业新闻
行业政策
人力资源
人才招聘
核心业务
可行性研究报告
安全预评价
安全设施设计
更多>
移动端

Copyright © 2026 河南众昂安全技术有限公司 版权所有  

备案号:豫ICP备2023012379号