公司简介
资质证书
可行性研究报告
安全预评价
安全设施设计
安全生产应急预案
安全验收评价
安全现状评价
双重预防机制建设
行业新闻
行业政策
人才招聘
联系方式
首页
关于我们
核心业务
公司环境
项目公示
人力资源
联系我们
首页
项目公示
详情

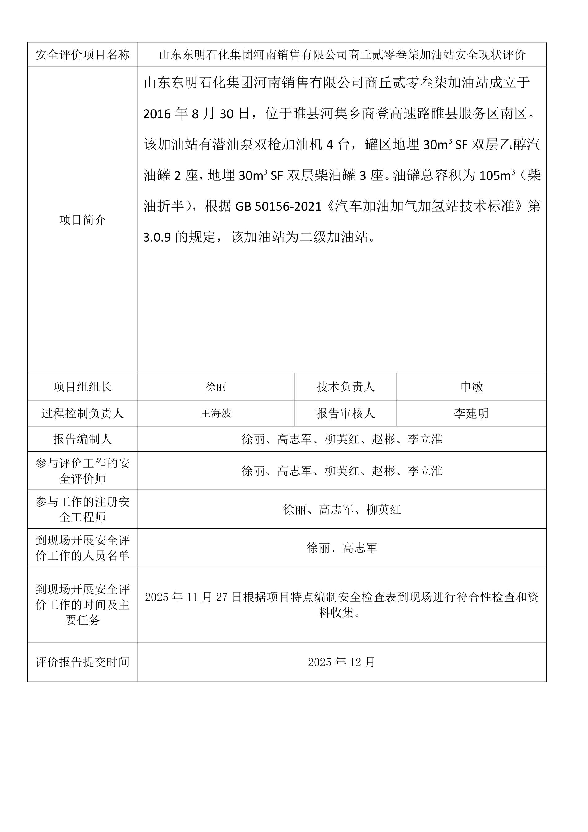
山东东明石化集团河南销售有限公司商丘贰零叁柒加油站安全现状评价

编辑: 技术部
浏览次数: 58

山东东明石化集团河南销售有限公司商丘贰零叁柒加油站安全现状评价.png山东东明石化集团河南销售有限公司商丘贰零叁柒加油站安全现状评价.jpeg

最新动态
  • 1尉氏县中元能源有限公司安全现状评价
  • 2虞城县新黄冢加油站(个人独资)安全现状评价
  • 3获嘉县亢南加油站安全现状评价
  • 4柘城县顺达加油站安全现状评价
  • 5河南鑫耀机械有限公司年产11000吨金属铸件项目安全预评价
  • 6项城市大傻机械设备有限公司年产13000吨金属铸件项目安全预评价
  • 7项城市久田汽车配件有限公司年产11000吨金属铸件项目安全预评价
  • 8富乐得(河南)机械制造有限公司年产12000吨金属铸件项目安全预评价
  • 9项城市东方工业有限公司年产11000吨金属铸件项目安全预评价
  • 10河南省杰一机械有限公司年产15000吨金属铸件项目安全预评价
推荐产品
安全设施设计
安全预评价
双重预防机制建设
安全现状评价
可行性研究报告
安全验收评价
关于我们
公司简介
资质证书
联系我们
联系方式
公司环境
行业动态
行业新闻
行业政策
人力资源
人才招聘
核心业务
可行性研究报告
安全预评价
安全设施设计
更多>
移动端

Copyright © 2026 河南众昂安全技术有限公司 版权所有  

备案号:豫ICP备2023012379号