公司简介
资质证书
可行性研究报告
安全预评价
安全设施设计
安全生产应急预案
安全验收评价
安全现状评价
双重预防机制建设
行业新闻
行业政策
人才招聘
联系方式
首页
关于我们
核心业务
公司环境
项目公示
人力资源
联系我们
首页
项目公示
详情

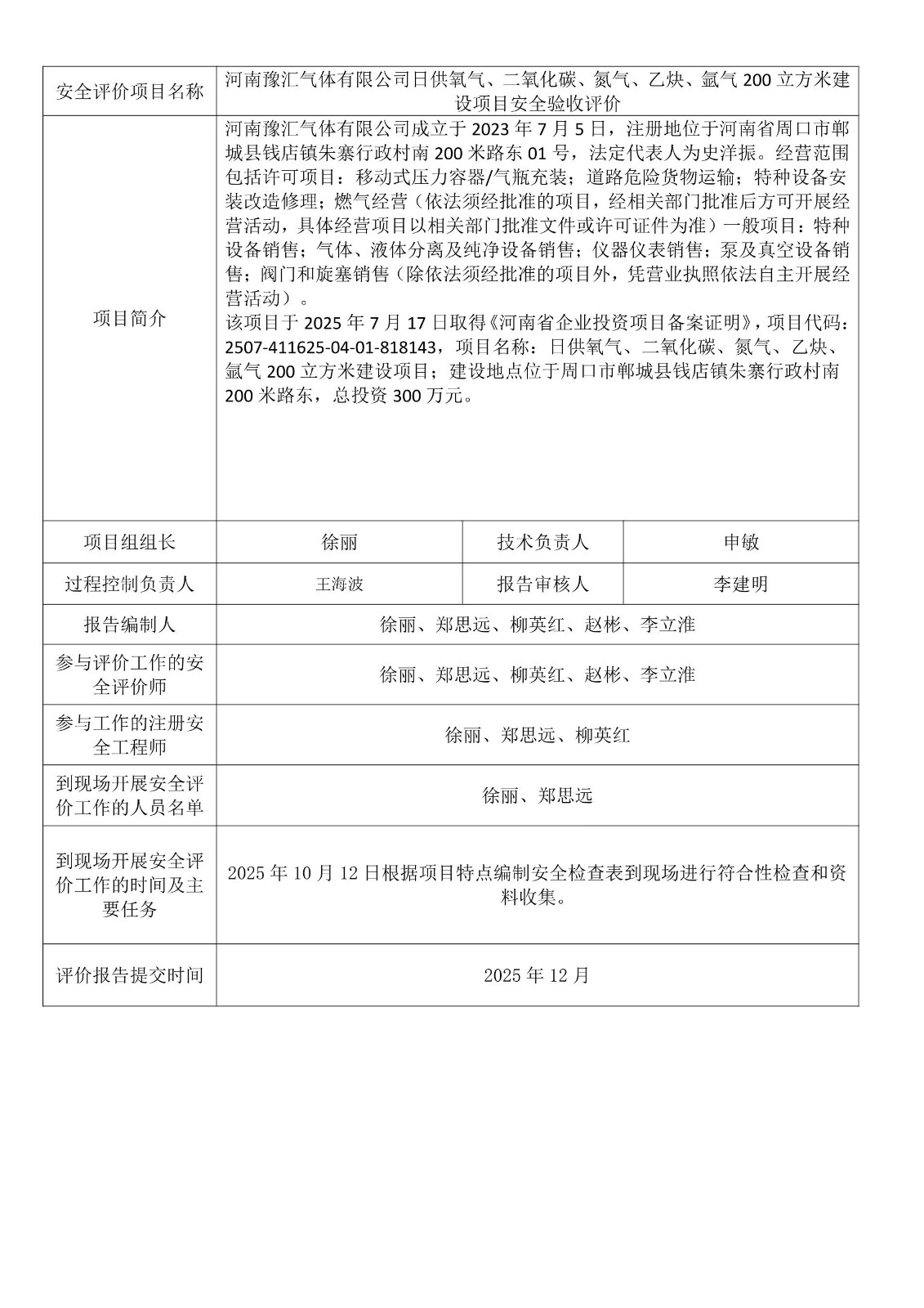
河南豫汇气体有限公司日供氧气、二氧化碳、氮气、乙炔、氩气200立方米建设项目安全验收评价

编辑: 技术部
浏览次数: 13


最新动态
  • 1河南省豫东石油有限公司第六加油站安全现状评价
  • 2睢县胡堂石化加油站安全现状评价
  • 3睢县金源石化加油站安全现状评价
  • 4汝州市恒源工业气体有限公司安全现状评价
  • 5汝州市海洋石油有限公司临登路加油站安全现状评价
  • 6睢县新城加油站安全现状评价
  • 7睢县城北加油站有限公司安全现状评价
  • 8睢县大桥石化加油站安全现状评价
  • 9睢县泰和石化加油站安全现状评价
  • 10河南泊海铝业有限公司年产10万吨铝合金锭、棒项目(一期)安全验收评价
推荐产品
安全设施设计
安全预评价
双重预防机制建设
安全现状评价
安全验收评价
可行性研究报告
关于我们
公司简介
资质证书
联系我们
联系方式
公司环境
行业动态
行业新闻
行业政策
人力资源
人才招聘
核心业务
可行性研究报告
安全预评价
安全设施设计
更多>
移动端

Copyright © 2025 河南众昂安全技术有限公司 版权所有  

备案号:豫ICP备2023012379号